SERVICE PHONE
13988889999发布时间:2025-10-04 02:25:04 点击量:
AG娱乐,AG真人,AG平台,AG旗舰厅,AG视讯,AG娱乐平台,真人视讯平台,首存送彩金2025年国庆、中秋双节重叠(10月1日至8日,共8天),高速公路对7座及以下小型客车实施免费通行政策。

根据百度平台历史数据,2023、2024年国庆假期前一天,城区早高峰拥堵指数均值分别为1.5、1.72,与日常工作日差距不大;晚高峰受探亲、旅游、通勤交通等出行需求叠加影响,交通流量显著加剧,拥堵指数均值分别为2.32、2.15,高峰开始时间提前至15:30,持续时间延长至20:00。

预计今年假期前一天(9月30日),晚高峰开始时间提前至15:30,持续至20:00左右,交通压力最大时段为17:30-19:30。

预计交通拥堵主要分布于:城区主要环路,永丰路创业路一线、府青路一线、成灌路、羊西线等干道出城方向,蜀都大道天府下穿双向、总府路由西向东、盐市口至南打金路口、红星路跨线桥至遂宁宾馆路口等城区道路,以及成都东站、成都双流国际机场、天府国际机场等大型交通枢纽周边道路,局部区域交通压力突出,部分路段拥堵时间较长。晚间,春熙路太古里商圈、SKP环球中心商圈、万象城、大悦城(武侯)等热门商圈、餐饮娱乐场所人流聚集,周边区域局部道路将出现短时车流集中的情况。

根据百度平台历史数据,2023、2024年国庆假期城区白天时段拥堵指数均值分别为1.37、1.35,低于工作日和周末,车流较大时段主要集中在假期第一天10:00-12:00,交通运行总体平稳。

10月1日(假期第一天)10:00-12:00城区交通压力较大,我市周边高速、进出城通道、二环高架、三环路、绕城高速等部分路段、转换节点及重要商圈、景区周边交通压力较大,特别是永丰路创业路一线、日月大道、西芯大道,三环路成南立交和绕城高速螺狮坝立交、江家立交、白家立交、犀浦立交、文家立交周边路网交通压力较大;
10月6日(中秋节),可能出现旅游车流、部分提前返程车流汇聚交织,进出城通道、城市环线以及热门商圈餐饮聚集地周边路网交通压力增大;
10月7日至8日(假期最后两天)17:00-19:00,返程车流主要集中在城区外围高速路网,城区交通运行基本正常,预计不会出现长时间、大面积拥堵。
根据预测数据,受高速公路假期免费通行和旅游、中秋探亲出行需求集中影响,预计今年国庆中秋假期全省高速公路网总流量约3517.4万辆次,日均车流量约440万辆次,创历年国庆假期新高,高速路网延续五一假期繁忙运行态势。预计我市去程及中秋节期间高速公路交通压力较大,持续时间较长,且高于返程,其余时段运行平稳。
高速公路去程较为集中,预计9月30日15:30-21:00和10月1日10:00-12:00为去程高峰时段。届时,成绵高速新都段,成南高速青白江段、龙泉段,成雅高速双流段、新津段,成巴高速青白江段、金堂段,成灌高速都江堰段、郫都段,成彭高速新都段,成温邛高速温江段、崇州段等高速公路路段出城方向,以及绕城高速成金青至螺狮坝内侧、白家至环球外侧、绿舟至文家场内侧等路段,均呈大车流运行状态。其中,由于成绵高速已实施全年免费通行政策,9月30日下午及晚间时段,部分车辆会优先选择成绵高速通行或转换,成绵高速出城方向拥堵会进一步加剧。
受中秋节(10月6日)团聚需求影响,预计10月5日至6日,高速公路会迎来返程车流小高峰,叠加假期旅游车流,部分路段可能出现短时拥堵。
高速公路返程较为分散,预计10月7日至8日16:00-20:00特别是18:00-19:00是返程车流高峰时段,成南高速金堂段、成雅高速双流段、新津段、成巴高速金堂段、成灌高速郫都段等高速公路路段进城方向车多缓行,但总体平稳,其余高速基本运行正常。
预测显示,假日期间,高速公路繁忙收费站主要为:成万高速成都收费站、蓉昌高速成都收费站、成名高速温江收费站、成名高速成都收费站、成都绕城高速双流收费站、成都绕城高速北新收费站、成都绕城高速大件收费站、沪蓉高速成都收费站、成都绕城高速成龙收费站、成都绕城高速锦城湖收费站;繁忙服务区主要为:G4202绕东服务区、S3天府服务区、G5013简阳服务区。
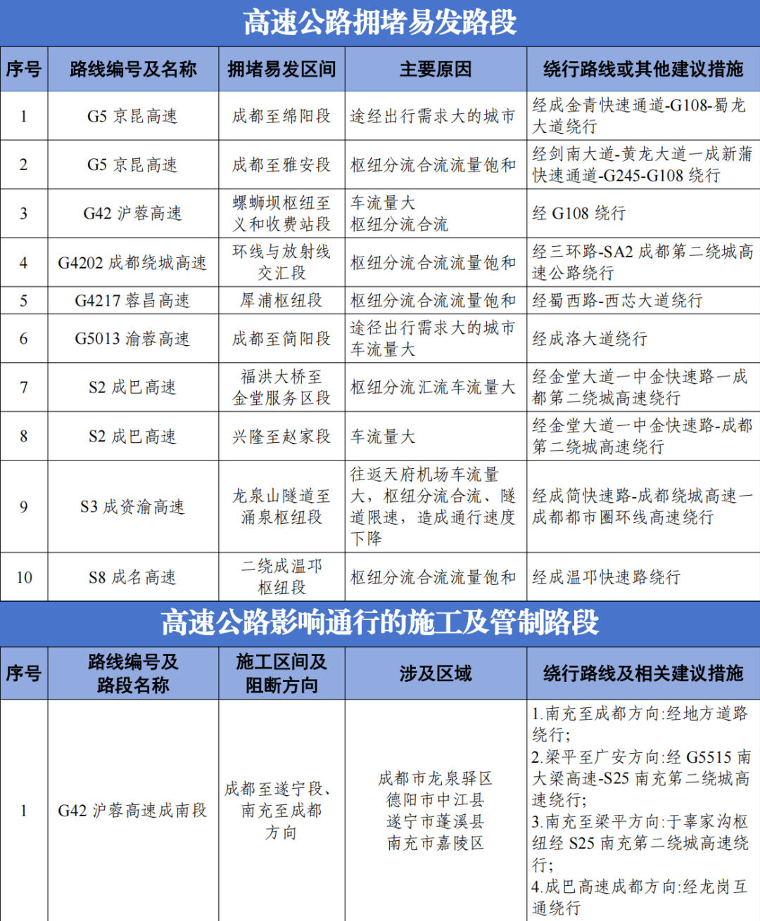
数据显示,假日期间,高速公路拥堵易发路段和影响通行的施工、管制路段主要为:

根据历年国庆假期我市景区运行情况,预计今年国庆中秋假期,热度较高的景点为:成都大熊猫繁育研究基地、宽窄巷子、锦里、、人民公园、杜甫草堂、金沙遗址博物馆、都江堰、青城山、街子古镇、洛带古镇、黄龙溪古镇等,市民游客踏秋出行,对周边道路交通秩序影响较大。
今年国庆中秋假期成都专题策划了中秋国庆主题活动(武侯)、城厢古城国庆中秋系列活动(青白江)、成都赛艇公开赛(新津)等多场丰富多彩的政府活动、体育赛事、文艺演出及展览展销活动,活动区域途经路段人流量、车流量将相应增大,部分道路易出现交通拥堵。
预计中心城区的春熙路太古里、环球中心SKP、万象城、大悦城(武侯)、和悦广场(天府)、成都时代奥特莱斯(双流)等为热门购物商圈,预计假日期间周边交通压力较大。
